taptap点点
学校首页
学院概况
学院介绍
学院领导
专业设置
会计学专业(本科)
会计学专业(注册会计师方向)(本科)
会计学专业(管理会计方向)(本科)
审计学(本科)
工程审计(本科)
资产评估(本科)
大数据与会计(专科)
教育教学
课程建设
学科竞赛
师资队伍
师资概况
教师队伍
会计教研室
注册会计师培养教研室
管理会计教研室
审计教研室
资产评估教研室
财会实验教研室
考研教研室
辅导员队伍
团学风采
优秀学子风采
社会服务
网络教学资源
课程思政教学研究示范中心
中心简介
建设成效
政策文件
他山之石
联系我们
院长信箱
书记信箱
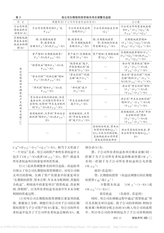
【思政论文】合并报表编制的两种思路探析
发布者:系统管理员
发布时间:2023-10-18
浏览次数:
0
友情链接:
中华人民共和国教育部
河南省教育厅
河南财经政法大学
郑州升达经贸管理学院
高校科研管理云服务平台
教师在线学习中心